通财易池

通用技术财务公司易池包含五池一平台,即资金池、账户池、数据池、票据池、外汇池及资金结算平台。通财易池在协助华体网页版页面登录及成员单位强化资金管理、账户管理、结算管理的同时,为成员单位提供存款业务、结算业务、现金池业务、信用鉴证业务的服务支持,并可按照华体网页版页面登录及各成员单位要求设定风险识别条件,规范资金支付行为,在资金收付环节发挥资金监控职能,为华体网页版页面登录及成员单位管好每一分钱。

1.资金池

作为华体网页版页面登录公司的“内部银行”,通用技术财务公司承担着华体网页版页面登录资金集中管理职能。财务公司资金池以加强华体网页版页面登录资金集约化管理和提高华体网页版页面登录资金使用效率为目的,不断优化配置华体网页版页面登录内部资金要素,丰富资金管理的内涵和外延,拓宽服务领域和融资渠道,提升资金综合使用效率。

2.账户池

通用技术财务公司打造了华体网页版页面登录统一的资金管理系统,为境内外全级次成员单位提供银行账户全生命周期管理平台,实现了全部银行账户的开立、变更、销户线上审批,交易情况动态可视,资金余额实时可控。

3.数据池

华体网页版页面登录账户、资金及交易数据的信息化是实现数据共享及信息整合分析应用的基础,通用技术财务公司致力于打破账户、资金及交易数据的信息孤岛,在数字化转换、数字化升级基础上,加强数据运用,推动数字化转型,为华体网页版页面登录及成员单位主业赋能,促进华体网页版页面登录产业向纵深发展。

4.票据池

通用技术财务公司打造涵盖票据管理、票据融资以及票据增值服务的管理平台,成员单位可将票据托管至财务公司,通用技术财务公司可提供票据在线监控、票据到期收款等服务,并可开展票据质押融资业务,助力成员单位实现票据的高效管理。

5.外汇池

通用技术财务公司建立境内外一体化的外汇池,实现华体网页版页面登录外汇资金集中管理,助力华体网页版页面登录各级成员单位主动管理汇率及利率风险。借助已取得的境内外全币种外汇资金集中运营管理资质,打通境内外全币种资金融通通道,实现境内外资金池有效联动、集中管理、统一运作,便利各级成员单位统筹调配境内外全币种的外汇资金。

6.资金结算平台

(1)特点

1.结算业务7×24小时服务,时时处理无延迟

2.结算业务在线操作、方便便捷、安全省心

3.结算业务、鉴证业务零费用

4.人民币存款清算利率按监管上限上浮

5.个性化设计现金管理方案

(2)业务介绍

1.结算业务

(1)资金归集:通用技术财务公司将指定的成员单位的账户余额,按照事先约定的上收方式,上收到财务公司总账户,以达到华体网页版页面登录对资金实行集中管理的策略和目标。

(2)资金下拨:财务公司根据成员单位的申请将资金下拨到成员单位商业银行账户上。

(3)代理支付:指财务公司根据成员单位的付款指令,在成员单位的存款额度内,以成员单位的名义直接向本单位以外的对象支付款项的业务。

(4)代理收款:财务公司与银行合作,借用银行系统,代理成员单位收妥外部单位汇入的款项。中国银行为每一个在财务公司开户的成员单位均匹配了一个12位中行虚拟账号,虚拟账号显示在代理支付、资金下拨回单备注栏内。

(5)内部转账:指成员单位之间的经济来往,通过在财务公司开立的一般结算账户之间进行划转的业务。

2.存款业务

通用技术财务公司吸收成员单位本外币存款,结算币种为人民币、美元、欧元。存款类型为:活期存款、定期存款、通知存款、协定存款。

(1)定期存款:人民币定期存款期限分为三个月、半年、一年、二年、三年、五年六个档次。起存金额为1万元,多存不限。

(2)通知存款:通知存款不论存期多长,按成员单位提前通知的期限长短分为一天通知存款和七天通知存款两个品种。一天通知存款必须提前一天通知约定支取存款,七天通知存款必须提前七天通知约定支取存款,也可办理通知存款自动续存。通知存款最低起存金额为50万元,最低支取金额为10万元。

(3)协定存款:协定存款按合同日挂牌的协定存款利率计付利息,最低留存额为50万元人民币,按季结息,每日余额低于最低留存额部分,按活期存款利率计息,超出部分按协定存款利率计息。

3.现金池业务

通用技术财务公司与成员单位(母公司)及其子公司(或分公司)签订三方资金管理协议,并在核心业务系统中基于母公司及其各级子公司(或分公司)的一般内部活期账户建立上下级账户体系,设置每个子公司账户的上收策略、计息标记、透支额度等,实现母公司对子公司的资金计划管理、日间收付款和日终资金上划和下拨、透支额度管理及内部计价等个性化管理功能。

4.鉴证业务

(1)开立资信证明、存款证明业务

根据成员单位申请,在财务公司记录资料范围内,通过对成员单位资金信息的收集整理,以对外出具资信证明函件的形式,证明成员单位信誉状况的一种咨询见证类中间业务。

(2)询证函业务

根据审计机构发出的询证函,按照财政部、中国人民银行有关文件要求作出确证答复。

5.支付预警

通用技术财务公司已搭建支付预警系统,通过设置预警条件,实现对触发预警条件的支付业务进行提示的功能,帮助成员单位规范资金支付行为,实现对不良交易伙伴资金支付的控制。

 

附件1 人民币存款利率表

 

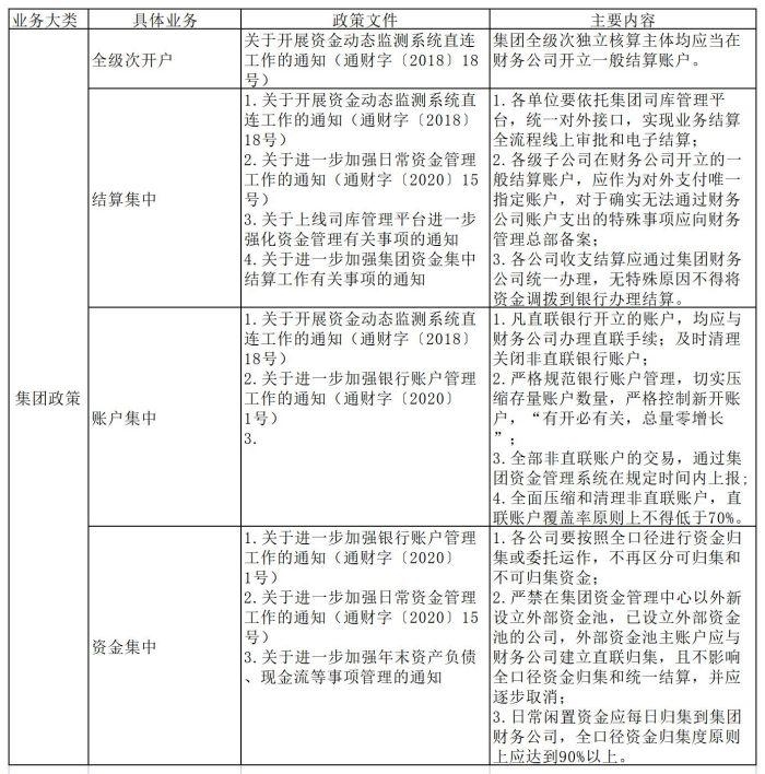
附件2 华体网页版页面登录资金管理政策

 

附件3 账户开立及账户直联经办流程

 

附件4 存款及结算业务经办流程

Produced By CMS 网站群内容管理系统 publishdate:2025-04-24 10:51:34